法规标准
《燃气计量差错的退补气量核算方法 》DB31/T 1149-2019 7月1日正式实施(附征集意见稿原文及编制说明)
近日,上海计量院牵头制定的DB31/T 1148-2019《水量计量差错的退补水量核算方法》和DB31/T 1149-2019《燃气计量差错的退补气量核算方法》两项上海市地方标准通过市市场监督管理局审查,予以发布。两项标准将于2019年7月1日起正式实施。
水表、电能表、燃气表(以下简称“三表”)是国家重点管理的计量器具,其数量众多,分布在各个居民用户家庭和企事业单位。三表计量的准确与国计民生密切相关,关系到贸易结算的公平公正、城市的有效运转和社会的和谐稳定。
目前,国内关于燃气计量差错退补量核算标准尚处于空白。燃气销售企业与消费者之间进行燃气量退补的主要依据是企业的《营业规则》、《营业章程》或相关管理规定,结合检定机构的数据,通过协商的方法计算出退补量。实际操作过程中,往往难以得到双方认同,不利于计量纠纷的及时、有效解决。
因此燃气计量差错量的退补核算方法标准的制定,也引起了上海市质量技监部门、燃气行业管理部门的高度重视,并期望本市相关部门、单位能尽快研究制订,并以上海市地方标准的形式予以发布,有效解决本市燃气在贸易结算过程中产生计量差错时能科学、准确核算差错量,以维护企业和消费者的合法权益,促进社会的和谐稳定。
本标准的制定旨在规范燃气计量差错的退补气量的核算方法,以保证贸易结算的公平、公正、科学、合理,维护供气、用气各方的合法权益,促进市场经济和贸易环境的规范、有序、和谐发展。
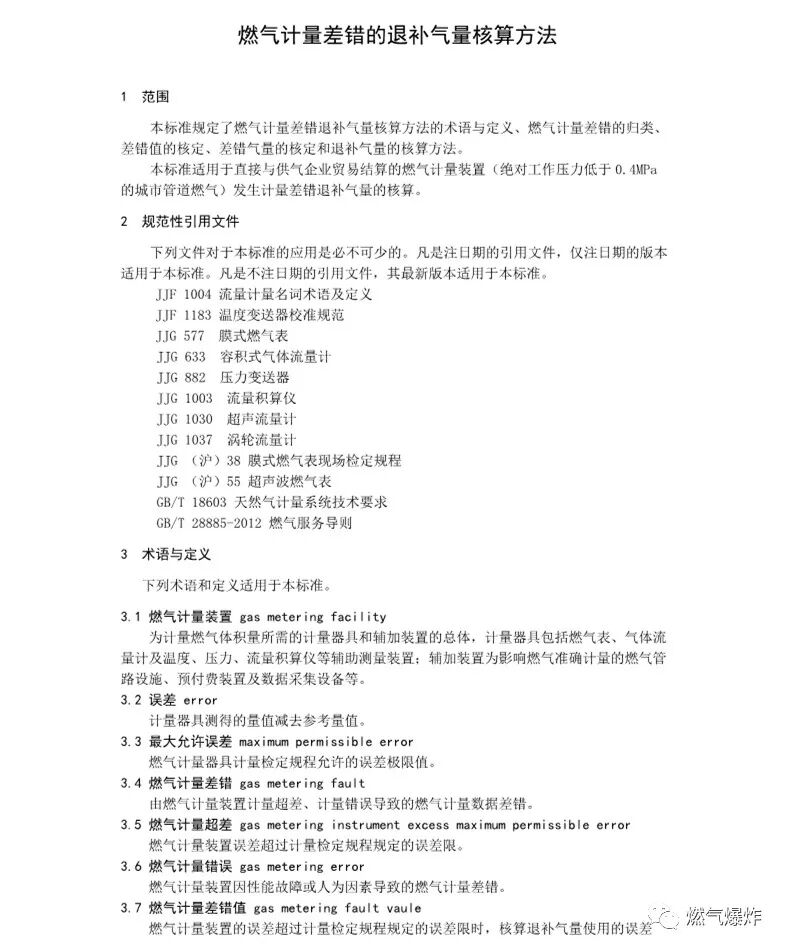
本标准引用的文件有:
JJF 1004 流量计量名词术语及定义;
JJF 1183 温度变送器校准规范;
JJG 577 膜式燃气表;
JJG 633 容积式气体流量计;
JJG 882 压力变送器;
JJG 1003 流量积算仪;
JJG 1030 超声流量计;
JJG 1037 涡轮流量计;
JJG (沪)38 膜式燃气表现场检定规程;
JJG (沪)55 超声波燃气表;
GB/T 18603 天然气计量系统技术要求;
GB/T 28885-2012 燃气服务导则。
本标准规定了燃气计量差错退补气量核算方法的术语与定义、燃气计量差错的归类、差错值的核定、差错气量的核定和退补气量的核算方法。
本标准适用于直接与供气企业贸易结算的燃气计量装置(绝对工作压力低于0.4MPa的城市管道燃气)发生计量差错退补气量的核算。
《燃气计量差错的退补气量核算方法
(征求意见稿)》原文
上海市地方标准《燃气计量差错的退补气量核算方法(征求意见稿)》编制说明
一、项目背景
1、任务来源
水表、电能表、燃气表(以下简称三表)是国家重点管理的计量器具,其数量众多,分布在各个居民用户家庭和企事业单位。三表计量的准确与国计民生密切相关,关系到贸易结算的公平公正、城市的有效运转和社会的和谐稳定。
本市三表计量申投诉机制较为健全,比如12365申诉热线,供电、供水、供气部门的行业热线,都可在第一时间及时受理市民和用能单位关于三表的计量申投诉。如果市民和用能单位对三表的计量数据有异议,可与水、电、气销售企业协商解决。必要时,可委托本市法定计量检定机构开展检定。如果市民和用能单位对结论仍有异议,可依据《仲裁检定和计量调解办法》,向当地计量行政主管部门申请仲裁检定,根据仲裁检定结果核算退补量。
目前,国内关于燃气计量差错退补量核算标准尚处于空白。燃气销售企业与消费者之间进行燃气量退补的主要依据是企业的《营业规则》、《营业章程》或相关管理规定,结合检定机构的数据,通过协商的方法计算出退补量。实际操作过程中,往往难以得到双方认同,不利于计量纠纷的及时、有效解决。市司法局曾会同检察院、法院等单位,下发了关于窃气等违法行为如何认定的相关文件,但是该文件仅规定了涉及盗窃犯罪时有关燃气量的计算方法。
2013年,市质量技监局会同市经济信息化委、市消保委等单位,组织市计量协会、市计量测试技术研究院、国网上海市电力公司电力科学研究院等先行开展了《电能计量差错的退补电量核算方法》的研究,并率先以地方标准的形式予以发布,目前实施情况良好。该地方标准的发布实施,较好地统一了电能计量差错的退补核算标准,规范了退补行为,维护了贸易结算的公正、公平,保护了企业和消费者的合法权益,营造了和谐的电能消费环境。由于燃气计量管理的方式与电能管理基本一致,所面临的问题基本类同,因此燃气计量差错量的退补核算方法标准的制定,也引起了本市质量技监部门、燃气行业管理部门的高度重视,并期望本市相关部门、单位能尽快研究制订,并以上海市地方标准的形式予以发布,有效解决本市燃气在贸易结算过程中产生计量差错时能科学、准确核算差错量,以维护企业和消费者的合法权益,促进社会的和谐稳定。
2015 年5月,市住建委等部门共同提出了本标准的立项申请,并由市住建委为本标准立项的主要提出单位。同年底,本标准正式通过了立项,并确定上海市计量协会为本标准的归口单位和组织起草单位。
2、预期目标
本标准的制定旨在规范燃气计量差错的退补气量的核算方法,以保证贸易结算的公平、公正、科学、合理,维护供气、用气各方的合法权益,促进市场经济和贸易环境的规范、有序、和谐发展。具体预期目标如下:
1、在广泛调研的基础上,针对本市燃气计量差错产生的原因进行统计和分析,梳理出差错的分类。
2、调研目前国内外及本市在燃气计量差错产生时所采用的通行做法,结合当前国内和本市的形势,提出适宜的退补措施。
3、针对不同的差错产生原因,确定误差值。
4、根据不同的用气环境、用气设施及用气习惯,确定燃气计量差错退补的起止时间。
5、根据各种燃气计量差错产生的原因,提出适合的燃气计量差错退补气量核算方法。
3、主要起草单位情况
组织起草单位:上海市计量协会
主要起草单位:上海市计量测试技术研究院、上海市燃气设备计量检测中心、上海市计量协会。
主要参与起草单位:上海市燃气行业协会、同济大学、上海燃气(集团)有限公司、上海奉贤燃气股份有限公司、上汽大众汽车有限公司、重庆前卫克罗姆表业有限责任公司、上海升川软件开发有限公司。
二、标准编制原则
1、坚持客观性原则,力争还原事实
由于燃气计量器具的使用面大量广,燃气贸易计量直接与国民经济发展、社会和谐稳定、单位正常经营、居民正常生活息息相关,故本标准的编制过程首先坚持客观性原则,充分分析计量差错产生的原因,推断差错发生的时间,核定合理的差错量。核算过程秉承客观、科学、公正、规范的理念,力争还原燃气计量差错发生的事实;在实际处理过程中,倡导争议处理各方采取沟通协商的方式,以注重保护消费者的角度,妥善解决有关贸易结算争端。
2、坚持实践性原则,力求简便易行
由于燃气计量差错发生后,在后处理过程中可能涉及的部门、单位环节较多,处理人员的业务水平也参差不齐,所以在本标准的编制过程中,在保证公正、科学、客观的前提下,力求描述通俗易懂、操作简便易行、结果公正准确。
3、坚持一致性原则,力谋相互统一
由于水、电、气是城市生产、生活的基本需要,一般单位和居民用户都会同时使用水表、电能表和燃气表。对于三表产生计量差错后的处理方式往往会进行相互比较、印证。所以本标准的制定,充分吸收了已经执行的上海市地方标准DB31/T 748-2013《电能计量差错退补电量核算方法》的制定理念,借鉴了正在制定的水量计量差错退补核算方法的基本框架,结合燃气计量的特点进行起草编制,力谋与水、电两个标准在核算方法上相互统一。
三、标准编制过程
1、启动阶段
2014年3月,市质量技监局组织开展了《水表、燃气表计量差错的退补量核算方法研究》软课题研究项目(市质量技监局科研项目),软课题开展期间,于2014-2015年连续两年开展了全市燃气行业计量工作的普查,对发现的问题开展了深入的调查研究,并多次组织燃气行业管理部门、燃气经营企业开展广泛的讨论,形成了课题研究报告,并于2015年10月通过了结题验收。课题研究成果基本确定了燃气计量差错产生的环节、发生的原因,初步提出了燃气计量差错退补量的核算方法,为本标准的编制奠定了良好的基础。
2015年5月,由市质量技监局提议并得到市消保委的大力支持,市住建委向市质量技监局正式提出本标准立项申请。
2015年12月,市质量技监局正式批准本标准的立项申请,确定上海市计量协会为本标准的组织起草单位,上海市计量测试技术研究院和上海市燃气设备计量检测中心为本标准的主要起草单位。
2016年3月,正式成立标准编制组,拟定了编制计划。
2016年4月至2017年10月,编制组开展了国内外广泛调研,查阅了大量文献资料,并形成了《燃气计量装置差错退补气量核算》初稿。
2018年1月,《燃气计量装置差错退补气量核算》上海市地方标准的编制工作列入《2018年上海市计量工作要点》。
2018年3月-10月上旬,编制组在本市燃气行业、技术机构及部分燃气用户中广泛开展再调研,并召开多次标准编制研讨会进行修改完善,形成讨论稿。
2018年10月中旬-11月上旬,编制组多次组织本市计量行政管理部门、燃气行业管理部门、标准化管理部门、燃气计量科研院所、消费者权益保护组织、有关社团组织及计量专家、法律界人士和主要燃气经营单位参加的讨论会,对讨论稿提出了全方位的修改,完善意见。编制组经过慎重、充分讨论研究,基本解决了各方的分歧和关键的技术问题,并对讨论稿进行了修改完善,形成了征求意见稿。
2、广泛调研、充分研讨,解决分歧意见
标准编制过程中,标准编制组先后多次到相关部门、单位进行深入和广泛的调研,调研涉及本市及国内主要省市的市质量技监部门、燃气行业管理部门、燃气经营企业、燃气计量器具生产单位及有关技术机构(见附件1)。通过调研基本摸清了当前本市燃气计量器具(装置)的使用情况、燃气计量差错的发生原因、现行的处理方式、存在的主要问题等,并就标准编制的起草思路、遵循原则、差错归类、核算方法等与被调研单位展开了充分的讨论。
2016年4月至2018年9月,编制组在广泛调研的间隙,召开了多次起草工作会议(见附件2),对燃气计量差错的产生原因、差错分类、核算方法、退补量的确定及处理程序的关键问题展开了充分的研讨,并邀请市质量技监局计量处、市燃气管理处、市计量测试技术研究院、市计量协会、市燃气表强检站及市燃气经营企业的代表,就标准讨论稿展开深层次研讨,并广泛听取各方意见和建议,基本解决了燃气计量差错退补量核算方面的分歧(见附件3)。
四、标准主要结构与关键技术内容说明
1、标准主要结构
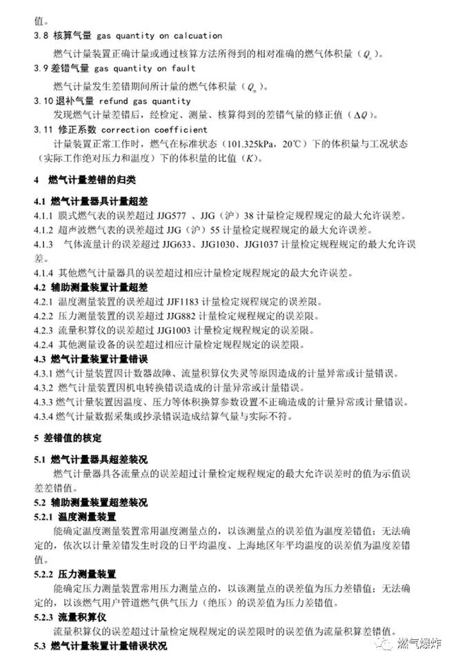
本标准规定了适用范围、规范性引用文件、术语与定义、计量差错的归类、差错值的核定、差错量的核定、退补量的核算方法及资料性附录等内容。
1.适用范围
本标准规定了燃气计量差错退补气量的核算方法。
本标准适用于城市燃气用户(工作压力低于0.4MPa的城市管道燃气)直接与供气企业贸易结算的燃气计量装置发生计量差错退补气量的核算。
2.计量差错的归类
针对本市目前在用的各类燃气计量器具、计量装置及辅助测量设备和测量数据采集系统,对计量差错划分为计量超差和计量错误两大类。其中计量超差主要是指由计量器具或辅助测量设备本身误差超差引发的计量差错;计量错误主要是指由计量器具或辅助测量设备故障、参数设置错误、计量数据采集或抄录错误、安装不规范等因素引发的计量差错。本标准中的计量差错不包含人为故意破坏计量器具或测量装置使其明显少计量或不计量的情况,主要原因是2011年上海市高级人民法院、上海市人民检查院、上海市公安局、上海市司法局联合发布了《关于印发<关于办理盗窃燃气及相关案件法律适用的若干规定>的通知》(沪检发[2011]363号)文,《通知》已对盗窃燃气量的核算有较明确的规定。
3.差错值的核定
燃气计量装置主要包括燃气计量器具(如燃气表、各类燃气流量计)、辅助测量器具(如温度、压力、密度、热值测量器具、流量积算仪、流量计算机等)等测量设备,其测量误差超过相应检定规程规定的误差限时的值,确定为误差值。误差值主要用于计量器具的合格判定及差错量、退补量的核算。
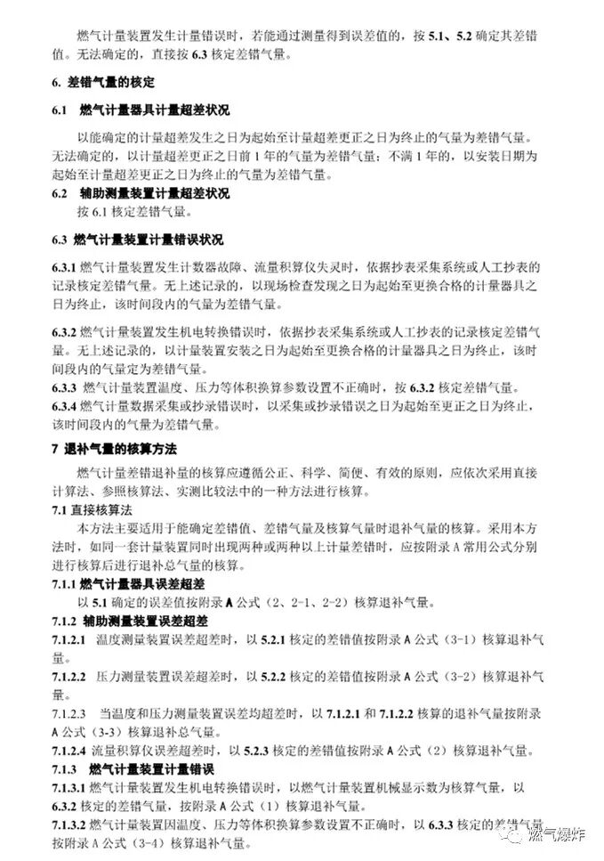
4.差错量的核定
燃气计量装置因误差超差或计量功能故障、安装错误、抄录错误、参数设置错误期间所计的燃气消费量为差错量。差错量的核定主要通过计量装置已计的疑似差错量或差错发生的时间段来核定。
5.退补气量的核算方法
燃气计量差错量的退补方法依次采用直接核算法(计算法)、参照核算法(推算法)、比较核算法(实测法)。
直接核算法(计算法)是以误差值和差错量气量为前提,利用严格的计算公式进行差错气量的退补计算方法。本方法主要适用于能确定误差值、差错量及正确量的情况。
参照核算法(推算法)推算法是指以相似燃气使用环境下燃气计量的积累数据为参考,通过一定的比较方法,相对准确地推算出燃气退补量。本方法主要适用于计量器具发生故障或失灵而无法计量的情况,或绕开、拆除计量装置使用燃气的情况。
比较核算法(实测法)以保持疑似故障燃气计量器具的实际使用现状,采用串联接入标准计量器具进行现场实流检测的方式测定燃气计量器具(装置)实际误差,进而核算计量差错的退补气量。
在实际应用中应优先采用直接核算,根据计量装置的误差值和差错量、正确量等准确计算出差错退补气量;无法准确计算时采用推算法或实测比较法。当采用后两种方法计算时,应制定推算或实测方案,有必要时要对两种方法的计算结果进行相互应证,当两种计算结果相差较大时,应修改、完善推算或实测比较方案,或取平均值作为差错气量。
6.附录
(1)附录A为本标准规范性附录,主要列明了本标准核算退补气量所用的常用计算公式:
公式(1)主要适用于有明确的差错气量和正确气量的情况,如结算量数据抄录错误更正、IC卡燃气表电子显示数与机械计数器的差异更正等情况。
公式(2)主要适应用于能确定误差值的情况,如计量器具、辅助测量设备误差超差等。
公式(3)主要适用于燃气体积量进行温度和压力修正时,出现温度、压力测量装置误差超差或修正参数设置错误的情况。
(2)附录B为本标准的资料性附录,主要是针对典型的计量差错,以举例的方式进行核算演示,便于标准使用者理解和执行。
2、关键技术内容说明
1.燃气计量的复杂性较高
本市目前在用的燃气计量器具种类较多,各种计量器具的计量原理、准确度等级、量程范围、智能化程度差异较大,计量结果受温度、压力、湿度等环境因素及安装条件的影响较大,计量差错产生的原因错综复杂,难以真正确定计量差错产生的原因、发生的时间及应该退补的差错气量。为了尽可能准确测算出计量差错的退补气量,本标准在制定过程中,首先对各类燃气计量装置可能产生计量差错的原因进行了归类,再根据燃气计量装置的各种实际使用情况规定了差错气量的核定方法,最后结合差错归类和差错量核定结果分别采用三种不同的方法进行退补气量的核算,力争能准确还原真实的燃气使用量。
2.气体计量的不确定性较大
燃气计量属于气态计量,因受温度、压力等因素影响体积量会发生明显的变化。使用时,燃气用户因燃气设备配置不同及生产生活状况及使用季节等变化,燃气使用流量及使用数量均会发生比较大变化,燃气计量结果具有很大的不确定性,用户间横向的可比性较弱。本标准在制定环节中,针对各类燃气计量装置的计量特性,结合本市各类燃气用户常规的燃气器具配置和用气习惯的大数据统计结果,参照燃气经营单位已经实施的各类退补计算方法,分类规定了具有一定通用性和特殊性的退补量核算方法,争取获得贸易双方的最大认同。
3.燃气计量的复现性较弱
燃气属于消耗性能源,消费后无法原样复现;加之燃气计量过程的复杂性较高、不确定性较大,其复现性较弱,无法整体、有效复原计量过程和计量结果。本标准在制定过程中,除了尽量采用直接计算法计算差错退补量外,还研究制定了参照核算法和实测核算法作为补充计算方法,并规定在核算过程中,本着简便、经济、有效的原则采用其中的一种方法进行核算,以期快速解决贸易双方因计量差错而引发的计量争议、计量纠纷,维护社会的稳定、和谐。
五、与现行法律、法规、文件和标准相关情况的说明
本标准在编制过程中,充分借鉴了国家现行的法律、法规、司法解释、技术规范、服务规约及企业章程等规定,例如《中华人民共和国计量法》、《中华人民共和国产品质量法》、《中华人民共和国计量法实施细则》、《中华人民共和国消费者权益保护法》、《仲裁检定和计量调解办法》、《国家城镇燃气管理条例》、《上海市计量监督管理条例》、《上海市燃气管理条例》、《上海市关于办理盗窃燃气案件法律适用问题的若干规定》等法律法规和文件;各类燃气计量器具的产品标准、检定规程,如例JJG577-2012《膜式燃气表计量检定规程》 、GB/T6968-2011 《膜式燃气表》国家产品标准、GB/T 16784—2008 《工业产品售后服务总则》、GB/T28885—2012 《燃气服务导则》等。此外,标准编制组还广泛搜集本市主要燃气经营单位在用的各类燃气计量差错退补管理规定作参考。(文献调研清单见附件4)。
六、标准宣贯实施的建议
本标准的制定旨在规范燃气计量差错退补气量的核算方法,以保证贸易结算的公平、公正、科学、合理,维护燃气供需双方的合法权益,促进本市经济社会的和谐发展。考虑到燃气计量发生差错的原因错综复杂,处理过程环节众多,对燃气用户的日常生活和正常经营密切相关,建议本标准尽快发布。
由于燃气计量涉及贸易结算的法制计量、涉及能源消耗的能源计量、涉及城镇居民生活的民生计量。建议本标准的实施,应在计量行政主管部门、燃气行业主管部门、消费者权益保护组织的指导下实施,并引入标准实施评估机制,及时进行总结和修订,以期本标准有最佳的实施效果。
本标准发布后,建议有关部门和单位要广泛深入地开展标准宣传和培训,以使社会各界充分理解本标准规定的技术方法,避免因片面或错误理解造成的核算结果的偏差。鉴于燃气计量差错的产生原因错综复杂,燃气的物理、化学特性集聚不稳定,燃气消费后又难以复现,所以本标准在方法制定上尽管力求最大程度能科学、公正、客观地核算出燃气计量差错发生后的退补气量,但核算结果仍不一定能使争议双方都能满意。所以,建议在日常的燃气贸易计量过程中,当燃气经营单位或燃气用户对燃气计量装置的计量结果有异议时,应及时向对方提出;燃气经营单位应主动进行调查、取证,并按照本标准规定的方法与燃气用户在沟通、协商的基础上,共同核定差错值、差错气量和退补气量,以期取得最佳解决方案;当争议双方对初步核定的退补气量无法产生一致意见时,应共同或通过第三方机构(如燃气行业管理部门、消费者权益保护组织或其他组织、部门)委托本市法定计量检定技术机构,对疑似差错的燃气计量装置进行检定。燃气经营单位根据检定结果按照本标准规定的方法核定差错值、差错气量和退补气量。当贸易双方对计量检定技术机构的检定结果存在异议,或对核定的退补气量仍无法取得一致意见时,可向燃气行业管理部门、消费者权益保护组织或其他组织、部门申请调解;或按《计量仲裁及调解管理办法》的规定,直接向当地计量行政管理部门申请计量仲裁及调解。
附件:
附件1 调研的主要单位清单
附件2 召开研讨会议情况
附件3意见分歧的处理及依据
附件4 文献调研清单
1、法律法规和文件
《中华人民共和国计量法》
《中华人民共和国计量法实施细则》
《中华人民共和国消费者权益保护法》
《中华人民共和国产品质量法》
《仲裁检定和计量调解办法》
《上海市计量监督管理条例》
《城镇燃气管理条例》
《上海市燃气管理条例》
《上海市关于办理盗窃燃气案件法律适用问题的若干规定》
2、国家标准
JJG577-2012 膜式燃气表计量检定规程或其他适用检定规程
GB/T 6968-2011 膜式燃气表或其他使用产品标准
GB/T 16784—2008 工业产品售后服务 总则
GB/T 28885—2012 燃气服务导则
3、行业标准
《燃气表服务导则》(CMA-GM/T1-2015)
4、地方标准
JJG(沪)38-2007 《膜式燃气表现场计量检定规程》
JJG(沪)55-2014 《超声波燃气表计量检定规程》
5、其他资料
《燃气计量差错的退补量核算方法的研究》报告(市质量技术监督局)
《上海燃气集团关于燃气计量差错的气量退补管理规定》
来源:燃气爆炸,仪表网、南方卓燃等




津公网安备 12010102000045号